WS2801 SMD Chip; led driver WS2801S IC for indi...
Amazon.com: Cleiscry K-1000C WS2812B WS2815 SK6...
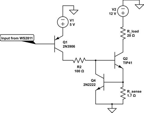
led driver - Driving high power LED using WS281...
Appnote: Using mosfets to expand the WS2801 LED...
WS2801 datasheet(4/15 Pages) WORLDSEMI | 3-Chan...
/dev/jarzebski: Diody LED ze sterownikem WS2801
WS2801SO Datasheet - 3-Ch, Constant Current LED...
RF WS2811/WS2801 Full Color Digital Led Control...
SP103E Mini Digital WS2801 Controller with 14 K...
BLE-Controlled WS2801 LEDs : 14 Steps - Instruc...
10PCS WS2801SO WS2801 3-Channel Constant Curren...
WS2801: A 3-Channel Constant Current LED Driver
WS2801 Datasheet PDF , ETC : 3-Channel Constant...
SJ-12-WS2801-Shenzhen Shiji Lighting Co., Ltd
5pcs WS2801 3-Channel RGB LED Driver Pixel Cont...
WS2801
LED Controller 4CH 1280 Pixels for WS2801 WS281...
Individually Programmable Addressable Rgb 32LED...
WIFI ws2801 ws2811 WF300 pixel LED controller
1m/3m/5m WS2801 magic RGB IP67 DC5V Individuall...
WS2801 LED strips + Arduino Mega + FastSPI libr...
Digital RGB Pixel Controller K-1000C WS2812B WS...
10 PCS WS2801SO WS2801 3-Channel Constant Curre...
5M 32LEDs/m 스마트 디지털 RGB WS2801 LED 스트립...
WS2801 with high current LED - LEDs and Multipl...
Arduino & WS2801 LEDs for Ambilight
WS2801 Programmable Constant Current LED Driver...
Mini ws2801 controller 3key Led strip controlle...
current - Can you use a LED driver (WS2801) for...