IRFA
IRFA - Incident Response First Aid
brtz ♡ in 2025 | Black bratz doll, Brat doll, B...
IRFA Formation sur LinkedIn : [ FÉLICITATIONS !...
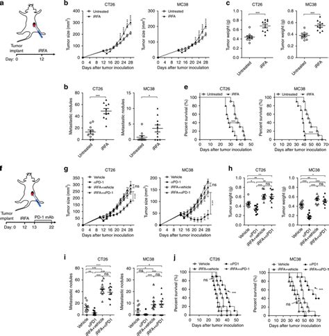
iRFA promotes tumor progression and hinders ant...
IRFA Commends Treasury Department for Expanding...
IRFA: Le proposte per il 2024 a cui è già possi...
Irfaz Group of Companies
Accueil - IRFA
Bratz®: Pokaż swój styl - Pełne wydanie | Już d...
IRFA Conference 2024 I Interview with Wayne Hil...
Bürgerservice · Amt Britz-Chorin-Oderberg
Bratz™: Mode weltweit – Mädelsabend-Paket
Demande de Renseignements Formation Responsable...
Groupe IRFA Formation | Formation Professionnel...
Accueil - Groupe IRFA Formation
INFORMACION A SU SERVICIO: IRFA Inscripciones a...
Iafa Britz Fan Casting
Indian Railway Freight Activity
Trouver une Formation Professionnelle Adaptée -...
Iafa Britz – Movies, Bio and Lists on MUBI
Accueil - IRFABFC | Formation professionnelle &...
Britz HiTop (bis 31.03.24) - Karawane
IRFA Home | irfa
Formation certifiante & qualifiante - IRFA Évol...
Nous contacter - IRFABFC | Formation profession...
IRFA, 49 años al servicio de la educación y de ...
마우이 2+1인승 울티마 플러스 | Maui Ultima Plus...
The possible signaling pathways of IRFA and EMT...
Irfaz Group of Companies Official Store in Mala...
Gallery — IRFA - Incident Response First Aid
"Les pieds dans le plat"
New Zealand names first Para table tennis playe...