Автомат защиты сети от перенапряжения
Почему возникают скачки напряжения в сети и как...
Скачки и перепады напряжения в сети
Подбор автоматов по нагрузке в электросети
Выбор автомата защиты: по току, нагрузке, сечен...
Электрощит своими руками.Этапы сборки электрощи...
Устройство автоматического выключателя | Электр...
Расчёт сечения кабеля по мощности и току - каль...
Реле напряжения. Защита от перепадов (скачков) ...
Подключение автоматических выключателей (автома...
Какие автоматы ставить на розетки и выключатели...
Скачки напряжения в электроустановке
Скачки напряжения в электросети: что делать, пр...
Автомат DC постійного струму 100-200А для СЕС: ...
Автомат защиты приборов от скачков напряжения -...
Новый способ защиты домашней сети от перенапряж...
Что делать при скачках напряжения в электросети...
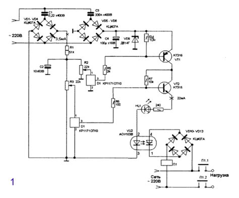
АВТОМАТ ЗАЩИТЫ ОТ БРОСКОВ НАПРЯЖЕНИЯ В СЕТИ Авт...
Скачки напряжения в электросети: что делать в 2...
Выбор автомата для электропроводки по сечению к...
защита от скачков напряжения
Автоматический выключатель
Расчет автоматического выключателя. Расчет авто...
Сгорела техника из-за скачка напряжения: кто ви...