Lanier MP C3504 Printer | PRE-OWNED | LOW METERS
Din 53504 (2009) | PDF | Young's Modulus | Cali...
4LN0 E335024 Cable for Computer Nework Etc… by ...
Lamp|3mm|Round|Single Color-L354 - Para Ligh...
K3504 2sk3504 To-220 500v 16a | Lazada PH
LT3504 Datasheet and Product Info | Analog Devices
Nº 3504 – The Nanz Company
3504/CC/VH/1/X/10/X/X/G/D6/RR/X/X/X/X/X/X/X// T...
Cisco WLC3504 AIR-CT3504 Wireless Controller fü...
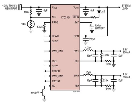
LTC3554 LTC3554-1 LTC3554-2 LTC3554-3 Datasheet...
2SC3504 C3504 New Original TO-92L 5PCS/LOT, IC,...
GL3504|Products|Gpixel
Hands on the Cisco 3504 WLC | SC-WiFi
Cisco 3504 configuration guide
LN4303SR-G-LN4303-SOP-8.jpg
3504-2 3M - Datasheet PDF & Technical Specs
Cisco 3504 Wireless Controller - AIR-CT3504-K9 ...
How To Setup Cisco WLC 3504 On Packet Tracer, 4...
Download L3504-073r 6 - Box - Full Size PNG Ima...
EL3504 | ABB
[5pcs 50pcs / 1lot ] 100%New Original; NE3508M0...
IEEE SA - Standards Store | DIN 53504
3504 File | PDF
EC-3504 – The Nanz Company
Cisco 3504 Wireless Controller (Air-Ct3504-K9) ...
MDA3504 by NXP SEMICONDUCTOR - Buy Or Repair - ...
Складной нож CH 3504 - YouTube
Cisco Wireless LAN Controller_Cisco supplier, C...
Cisco Wireless Controller 3504 - network manage...
IMG_3504 – LamleyGroup